- 概述
- 質量管理方針和流程
- 認證
- 可靠性
- 失效分析
蘇州博創集成電路設計有限公司(Poweron)采用半導體行業內國際通行的無工廠模式(Fabless),公司注重產品研發與市場銷售,相關生產外包。


質量方針:
不斷創新技術,改進產品質量。為客戶提供優質的產品和滿意的服務。
質量管理流(liu)程:

質量(liang)控制流(liu)程:
不斷創新技術,改進產品質量。為客戶提供優質的產品和滿意的服務。
質量管理流(liu)程:

質量(liang)控制流(liu)程:
質量認證:

- 質量管理體系通過《ISO9001-2008質量體系 》認證;
- 芯片產品均符合歐盟ROSH指令和REACH 法規禁用物質規定,并附有檢測報告;
- 芯片產品均有SGS檢測中心出具的認證報告,且每年更新一次;
- 芯片產品的可靠性認證符合JEDEC國際標準,且每年更新一次。

可(ke)靠性測(ce)試流程:

實驗室:

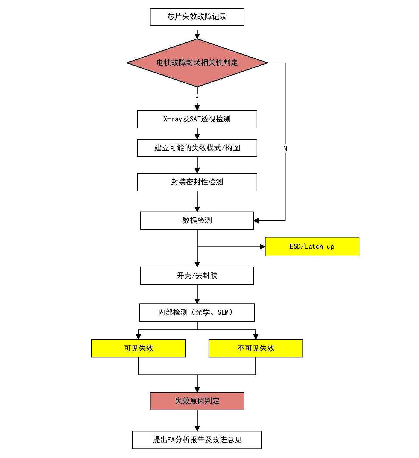
蘇州博創集成電路設計有限公司(Poweron)有一個全功能的失效分析實驗室,如果客戶確定Chipown產品不符合合同要求,客戶可以返回產品進行失效分析。我們將及時提供一個全面失效分析的原因和糾正措施。
申請失效分析,請先聯系您的銷售人員。將FA表(biao)格(ge)和失效產品交給我們的銷售人員,由失效分析實驗室進行分析。
失效分析流程:
.jpg)
申請失效分析,請先聯系您的銷售人員。將FA表(biao)格(ge)和失效產品交給我們的銷售人員,由失效分析實驗室進行分析。
失效分析流程:
.jpg)

