5V/2.4A充電器應用方案
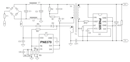
電源原理(li)圖
PCB及Demo實物圖




| 概(gai)述 | 特征
輸入電壓:90~265V全電壓
輸出功率(lv):12W
輸出電壓:5V
輸出電流:2.4A±3%效 率:86.73% |
電源原理(li)圖
PCB及Demo實物圖

測試數據



| 序號 | 元件標號 | 元件名稱 | 元件規格 | 封裝尺寸 | 數量 | 加工類型 | 元/件 |
|---|---|---|---|---|---|---|---|
| 1 | BD1 | 整流橋 | MB6S | SMD SOPA-4 | 1 | ||
| 2 | C1、C2 | 電解電容 | 400V/10uF | DIP Low ESR | 2 | ||
| 3 | C3 | 固態電容 | 6.3V/1000uF | DIP | 1 | ||
| 4 | C5 | 陶瓷電容 | 50V/10uF | SMD 1206 | 1 | ||
| 5 | C4 | 陶瓷電容 | 1kV/1nF | SMD 1206 | 1 | ||
| 6 | C6 | 陶瓷電容 | 50V/22pF | SMD 0603 | 1 | ||
| 7 | C7、C8 | 陶瓷電容 | 50V/1nF | SMD 0805 | 2 | ||
| 8 | D1 | 二極管 | M7 | SMA | 1 | ||
| 9 | D2 | 二極管 | F7 | SOD-123FL | 1 | ||
| 10 | L1 | 差模電感 | 1mH | DIP 6*8工字電感 | 1 | ||
| 11 | L2 | 磁珠 | 4.7uH | SMD 0805 | 1 | ||
| 12 | F1 | 保險管 | T3.15A/250V | DIP | 1 | ||
| 13 | R1 | 電阻 | 150Ω | SMD 1206 | 1 | ||
| 14 | R2 | 電阻 | 200kΩ | SMD 1206 | 1 | ||
| 15 | R4 | 電阻 | 30kΩ | SMD 0805 | 1 | ||
| 16 | R5 | 電阻 | 3.3Ω | SMD 0805 | 1 | ||
| 17 | R6 | 電阻 | 5.6kΩ | SMD 0603 | 1 | ||
| 18 | R8、R9 | 電阻 | 1.8Ω | SMD 1206 | 2 | ||
| 19 | R10 | 電阻 | 1.8KΩ | SMD 0805 | 1 | ||
| 20 | R12、R13 | 電阻 | 18Ω | SMD 0603 | 2 | ||
| 21 | R11 | 電阻 | 22Ω | SMD 0805 | 1 | ||
| 22 | R14 | 電阻 | 15KΩ | SMD 0603 | 1 | ||
| 23 | U1 | IC | PN8370 | SOP-7 | 1 | ||
| 24 | U2 | IC | PN8305 | SOP-8 | 1 | ||
| 25 | CY1 | Y電容 | 1nF/500V | DIP | 1 | ||
| 26 | T1 | 變壓器 | RM6 | DIP | 1 |
成本核算:
清單成本統計
| 元件成本 | 件 | 元 | ||
| 貼片加工成本 | 件 | 元 | ||
| 插件加工成本 | 件 | 元 | ||
| 總成本 | 元 |
1、成本核算可以幫您更便捷的計算出Demo成本。
2、您只需選折加工類型,并填寫器件的單價,點擊確認提交,系統將自動為您核算成本。
3、您也可以根據自己的實際需要修改單價價格來進行計算。
2、您只需選折加工類型,并填寫器件的單價,點擊確認提交,系統將自動為您核算成本。
3、您也可以根據自己的實際需要修改單價價格來進行計算。
