12V/1A智能家電應用方案
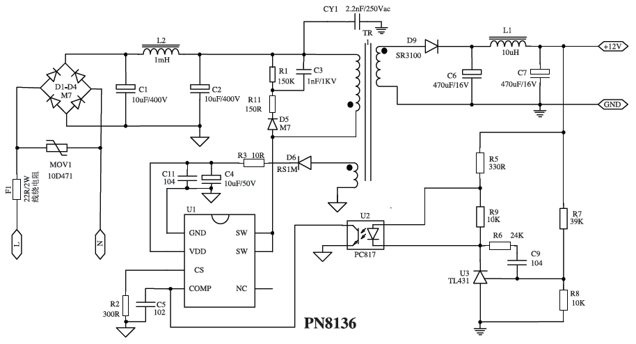
電源(yuan)原理圖
PCB及Demo實物圖



| 概述
一種基于PN8136 12V/1.0A的單路輸出隔離開關電源。該隔離式開關電源能夠提供12V/1.0A輸出。該方案滿載效率大于82%,空載待機功耗低于40mW;傳導測試滿足EN55022_CE_Mains_ClassB的要求。
PN8136產品手冊>> |
特征
輸入電壓:90~265V全電壓(ya)
輸出功率(lv):12W
輸出電壓:12V
輸出電流:1A±3%效 率:>82% |
電源(yuan)原理圖
PCB及Demo實物圖

測試數據


| 序號 | 元件標號 | 元件名稱 | 元件規格 | 封裝尺寸 | 數量 | 加工類型 | 元/件 |
|---|---|---|---|---|---|---|---|
| 1 | C1、C2 | CAP | 10uF/400V | E/C10.0 | 2 | ||
| 2 | C3 | CAP | 102/1KV | L=5mm | 1 | ||
| 3 | C4 | CAP | 10uF/50V | E/C5.0 | 1 | ||
| 4 | C5 | CAP | 102 | SMD0805 | 1 | ||
| 5 | C6、C7 | CAP | 470uF/16V LESR | E/C10.0 | 2 | ||
| 6 | C9、C11 | CAP | 104 | SMD0805 | 2 | ||
| 7 | CY1 | Y CAP | 222 | Y1 | 1 | ||
| 8 | D1、D2、D3、D4、D5 | 二極管 | 1A1000V M7 | SMD | 5 | ||
| 9 | D6 | 快速二極管 | 1A1000V RS1M | D 1206 | 1 | ||
| 10 | D9 | 肖特基 | 3A100V SR3100 | DO201 | 1 | ||
| 11 | F1 | 保險電阻 | 22R | 2W 線繞電阻 | 1 | ||
| 12 | MOV1 | 壓敏電阻 | 10D471 | 10D471 | 1 | ||
| 13 | L1 | Inductor | 10uH,線徑0.6mm | 6×8 | 1 | ||
| 14 | L2 | Inductor | 1mH | 8×10 | 1 | ||
| 15 | U1 | IC | PN8136 | DIP8 | 1 | ||
| 16 | R1 | Res | 150K | SMD1206 | 1 | ||
| 17 | R2 | Res | 300R | SMD0805 | 1 | ||
| 18 | R3 | Res | 10R | SMD0805 | 1 | ||
| 19 | R5 | Res | 330R | SMD0805 | 1 | ||
| 20 | R7 | Res | 39K | SMD0805 | 1 | ||
| 21 | R6 | Res | 24K | SMD0805 | 1 | ||
| 22 | R8、R9 | Res | 10K | SMD0805 | 2 | ||
| 23 | R11 | Res | 150R | SMD0805 | 1 | ||
| 24 | T1 | 變壓器 | L=1.6mH | EF20 5+5 | 1 | ||
| 25 | U2 | PC817 | DIP4 | 1 | |||
| 26 | U3 | TL431 | SOT23 | 1 |
成本核算:
清單成本統計
| 元件成本 | 件 | 元 | ||
| 貼片加工成本 | 件 | 元 | ||
| 插件加工成本 | 件 | 元 | ||
| 總成本 | 元 |
1、成本核算可以幫您更便捷的計算出Demo成本。
2、您只需選折加工類型,并填寫器件的單價,點擊確認提交,系統將自動為您核算成本。
3、您也可以根據自己的實際需要修改單價價格來進行計算。
2、您只需選折加工類型,并填寫器件的單價,點擊確認提交,系統將自動為您核算成本。
3、您也可以根據自己的實際需要修改單價價格來進行計算。
