18V/0.5A智能家電應用方案
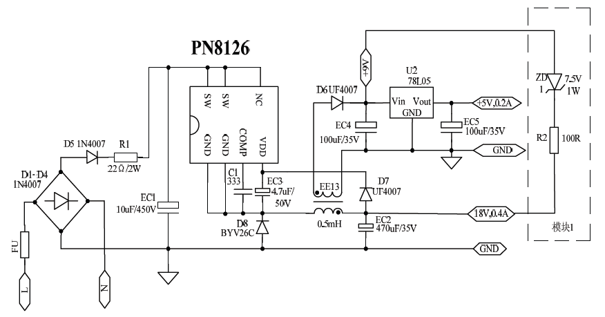
電源原理圖
PCB及Demo實物圖



| 概述 | 特征
輸入電壓(ya):150~265V全電壓
輸出功率:≤8.2W
輸出電壓:18V,5V
輸出電流:0.4A,0.2A效 率(lv):>72% |
電源原理圖
PCB及Demo實物圖

測試數據


| 序號 | 元件標號 | 元件名稱 | 元件規格 | 封裝尺寸 | 數量 | 加工類型 | 元/件 |
|---|---|---|---|---|---|---|---|
| 1 | CX1 | X電容 | 0.1uF/250Vac | P=10mm | 1 | ||
| 2 | MOV1 | 壓敏電阻 | 10D471 | P=10mm | 1 | ||
| 3 | C2 | 電容 | 333/50V | 0805 | 1 | ||
| 4 | C4 | CAP | 470uF/25V | E/C10.0 | 1 | ||
| 5 | C6 | CAP | 220uF/10V | E/C8.0 | 1 | ||
| 6 | C1 | CAP | 10uF/450V | E/C13.0 | 1 | ||
| 7 | C3 | CAP | 4.7uF/50V | E/C5.0 | 1 | ||
| 8 | C5 | CAP | 100uF/25V | E/C8.0 | 1 | ||
| 9 | D4,D6,D7,D8 | 普通二極管 | 1N4007 | DO-41 | 4 | ||
| 10 | D2 | 二極管 | FR107 | DO-41 | 1 | ||
| 11 | D5 | 二極管 | BYV26C | DO-41 | 1 | ||
| 12 | D3 | 快速二極管 | US2J | SMD | 1 | ||
| 13 | Z1 | 穩壓二極管 | 1N4739 9.1V/1W | DO-41 | 1 | ||
| 14 | L1 | 色環電感 | 1mH | 0510 | 1 | ||
| 15 | FR1 | Res | 10R線繞電阻 | 2W | 1 | ||
| 16 | R3、R4 | 貼片電阻 | 68R | 1206 | 2 | ||
| 17 | U2 | 三端穩壓器 | L7805 | TO220 | 1 | ||
| 18 | U1 | IC | PN8126F | DIP-7 | 1 | ||
| 19 | L2 | 電感 | 0.5mH | EE13 5+5 | 1 |
成本核算:
清單成本統計
| 元件成本 | 件 | 元 | ||
| 貼片加工成本 | 件 | 元 | ||
| 插件加工成本 | 件 | 元 | ||
| 總成本 | 元 |
1、成本核算可以幫您更便捷的計算出Demo成本。
2、您只需選折加工類型,并填寫器件的單價,點擊確認提交,系統將自動為您核算成本。
3、您也可以根據自己的實際需要修改單價價格來進行計算。
2、您只需選折加工類型,并填寫器件的單價,點擊確認提交,系統將自動為您核算成本。
3、您也可以根據自己的實際需要修改單價價格來進行計算。
