5V/2.4A充電器應用方案
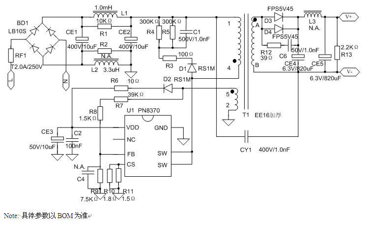
電(dian)源原理圖(tu)
PCB及Demo實物圖

調整率


| 概述(shu)
電路具有過(guo)載保(bao)護,過(guo)流保(bao)護,開(kai)環保(bao)護,以及VDD過壓保護等功能,以提高整個系統的可靠性.待(dai)機小于50mW,動態性(xing)能好,可滿足六級能效。
PN8370產品手冊>> |
特征
輸入電壓:90~265V全電壓
輸出功率:12W
輸出(chu)電壓:5V
輸出電流:2.4A±3%效 率:82.69% |
電(dian)源原理圖(tu)
PCB及Demo實物圖

測試數據

調整率


| 序號 | 元件標號 | 元件名稱 | 元件規格 | 封裝尺寸 | 數量 | 加工類型 | 元/件 |
|---|---|---|---|---|---|---|---|
| 1 | BD1 | 整流橋 | LB10S | SMD SOPA-4 | 1 | ||
| 2 | C1 | 貼片電容 | 500V/2.2nF | SMD 1206 | 1 | ||
| 3 | C2 | 貼片電容 | 50V/100.0nF | SMD 0805 | 1 | ||
| 4 | C6 | 貼片電容 | 50V/1.0nF | SMD 0805 | 1 | ||
| 5 | CY1 | Y安規電容 | 400V/1.0nF | 腳距10.0mm | 1 | ||
| 6 | EC1、EC2 | 電解電容 | 400V/10uF | Φ 10*16 | 2 | ||
| 7 | EC3 | 電解電容 | 50V/10uF | Φ 5*11 | 1 | ||
| 8 | EC4、EC5 | 電解電容 | 6.3V/820uF | Φ 8*11.5 | 2 | ||
| 9 | D1、D2 | 二極管 | RS1M | SMD DO-214AC | 2 | ||
| 10 | D3、D4 | 二極管 | FPS5V45 | DIP DO-201 | 2 | ||
| 11 | L1 | 工字電感 | 1.0mH | 6*8 | 1 | ||
| 12 | L3 | 電感 | Jumper | 1 | |||
| 13 | RF1 | 保險絲 | T2.0A/250V | 腳距5.0mm | 1 | ||
| 14 | R1 | 貼片電阻 | 10KΩ | SMD 0805 | 1 | ||
| 15 | R2 | 貼片電感 | 3.3uF | SMD 0805 | 1 | ||
| 16 | R3 | 貼片電阻 | 100Ω | SMD 1206 | 1 | ||
| 17 | R4、R5 | 貼片電阻 | 300KΩ | SMD 1206 | 2 | ||
| 18 | R6 | 貼片電阻 | 10Ω | SMD 0805 | 1 | ||
| 19 | R7 | 貼片電阻 | 39KΩ | SMD 0805 | 1 | ||
| 20 | R9 | 貼片電阻 | 7.5KΩ | SMD 0805 | 1 | ||
| 21 | R8 | 貼片電阻 | 1.5KΩ | SMD 0805 | 1 | ||
| 22 | R10 | 貼片電阻 | 1.8Ω | SMD 1206 | 1 | ||
| 23 | R11 | 貼片電阻 | 1.5Ω | SMD 1206 | 1 | ||
| 24 | R12 | 貼片電阻 | 39Ω | SMD 1206 | 1 | ||
| 25 | T1 | 變壓器 | EE16 加厚 | 立式 5+5 | 1 | ||
| 26 | U1 | IC | PN8370 | DIP-8 | 1 |
成本核算:
清單成本統計
| 元件成本 | 件 | 元 | ||
| 貼片加工成本 | 件 | 元 | ||
| 插件加工成本 | 件 | 元 | ||
| 總成本 | 元 |
1、成本核算可以幫您更便捷的計算出Demo成本。
2、您只需選折加工類型,并填寫器件的單價,點擊確認提交,系統將自動為您核算成本。
3、您也可以根據自己的實際需要修改單價價格來進行計算。
2、您只需選折加工類型,并填寫器件的單價,點擊確認提交,系統將自動為您核算成本。
3、您也可以根據自己的實際需要修改單價價格來進行計算。
