5V/2A充電器應用方案
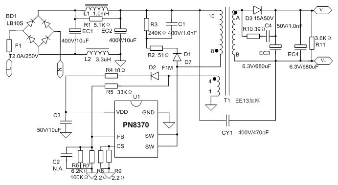
電(dian)源原(yuan)理(li)圖
PCB及Demo實物圖




| 概述
電(dian)路具(ju)有過載保(bao)護(hu),過流(liu)保(bao)護(hu),開環保(bao)護(hu),以及VDD過壓保護等功能,以提高整個系統的可靠性.待機(ji)小于50mW,動態性(xing)能(neng)好,可滿(man)足六級能(neng)效。
PN8370產品手冊>> |
特征
輸入電壓(ya):90~265V全電壓(ya)
輸出功率:10W
輸出(chu)電壓:5V
輸出電流:2A±3%效(xiao) 率(lv):78.7% |
電(dian)源原(yuan)理(li)圖
PCB及Demo實物圖

測試數據




| 序號 | 元件標號 | 元件名稱 | 元件規格 | 封裝尺寸 | 數量 | 加工類型 | 元/件 |
|---|---|---|---|---|---|---|---|
| 1 | BD1 | 整流橋 | LB10S | SMD SOPA-4 | 1 | ||
| 2 | C1 | 陶瓷電容 | 400V/1.0nF | SMD 1206 | 1 | ||
| 3 | C3 | 陶瓷電容 | 50V/10.0uF | SMD 1206 | 1 | ||
| 4 | C4 | 陶瓷電容 | 50V/1.0nF | SMD 0805 | 1 | ||
| 5 | CY1 | Y安規電容 | 400V/470pF | DIP 腳距10.0mm | 1 | ||
| 6 | EC1、EC2 | 電解電容 | 400V/10uF | Φ 8*12 | 2 | ||
| 7 | EC3、EC4 | 電解電容 | 6.3V/680uF | Φ 6.3*9 | 2 | ||
| 8 | D1 | 二極管 | D7 | SMD SOD-123FL | 1 | ||
| 9 | D2 | 二極管 | F1M | SMD SOD-123FL | 1 | ||
| 10 | D3 | 二極管 | 15A/50V | SMD TO277 | 1 | ||
| 11 | L1 | 電感 | 1.0mH | DIP 6*8工字電感 | 1 | ||
| 12 | L2 | 電感 | 3.3uH | SMD 0805 | 1 | ||
| 13 | F1 | 保險絲 | T2.0A/250V | DIP 腳距15.0mm | 1 | ||
| 14 | R1 | 電阻 | 5.1KΩ | SMD 0805 | 1 | ||
| 15 | R2 | 電阻 | 51Ω | SMD 0805 | 1 | ||
| 16 | R3 | 電阻 | 220KΩ | SMD 1206 | 1 | ||
| 17 | R4 | 電阻 | 10Ω | SMD 0805 | 1 | ||
| 18 | R5 | 電阻 | 33KΩ | SMD 0805 | 1 | ||
| 19 | R6 | 電阻 | 6.2KΩ | SMD 0805 | 1 | ||
| 20 | R7 | 電阻 | 100KΩ | SMD 0805 | 1 | ||
| 21 | R8、R9 | 電阻 | 2.2Ω | SMD 1206 | 2 | ||
| 22 | R10 | 電阻 | 39Ω | SMD 0805 | 1 | ||
| 23 | R11 | 電阻 | 3.6KΩ | SMD 0805 | 1 | ||
| 24 | T1 | 變壓器 | EE13 加厚 | 立式 5+5 | 1 | ||
| 25 | U1 | IC | PN8370 | SMD SOP-7 | 1 |
成本核算:
清單成本統計
| 元件成本 | 件 | 元 | ||
| 貼片加工成本 | 件 | 元 | ||
| 插件加工成本 | 件 | 元 | ||
| 總成本 | 元 |
1、成本核算可以幫您更便捷的計算出Demo成本。
2、您只需選折加工類型,并填寫器件的單價,點擊確認提交,系統將自動為您核算成本。
3、您也可以根據自己的實際需要修改單價價格來進行計算。
2、您只需選折加工類型,并填寫器件的單價,點擊確認提交,系統將自動為您核算成本。
3、您也可以根據自己的實際需要修改單價價格來進行計算。
