5V/1.5A充電器應用方案
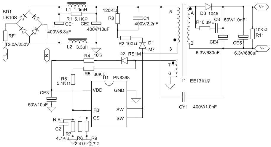
電(dian)源原理圖
PCB及Demo實物圖



| 概述(shu)
電(dian)路具有過載保護(hu)(hu),過流保護(hu)(hu),開環保護(hu)(hu),以及VDD過壓保護等功能,以提高整個系統的可靠性.待機(ji)小于50mW,動態性能好,可(ke)滿足六(liu)級能效。
PN8368產品手冊>> |
特征
輸入電壓:90~265V全電壓
輸出功率:7.5W
輸(shu)出電(dian)壓:5V
輸出電流:1.5A±3%效 率:76.65% |
電(dian)源原理圖
PCB及Demo實物圖

測試數據



| 序號 | 元件標號 | 元件名稱 | 元件規格 | 封裝尺寸 | 數量 | 加工類型 | 元/件 |
|---|---|---|---|---|---|---|---|
| 1 | BD1 | 整流橋 | LB10S | SMD SOPA-4 | 1 | ||
| 2 | C1 | 陶瓷電容 | 400V/1.0nF | SMD 1206 | 1 | ||
| 3 | C3 | 陶瓷電容 | 50V/10.0uF | SMD 1206 | 1 | ||
| 4 | C4 | 陶瓷電容 | 50V/1.0nF | SMD 0805 | 1 | ||
| 5 | CY1 | Y安規電容 | 400V/470pF | DIP 腳距10.0mm | 1 | ||
| 6 | EC1、EC2 | 電解電容 | 400V/8.2uF | Φ 8*12 | 2 | ||
| 7 | EC3、EC4 | 電解電容 | 6.3V/470uF | Φ 6.3*9 | 2 | ||
| 8 | D1 | 二極管 | D7 | SMD SOD-123FL | 1 | ||
| 9 | D2 | 二極管 | F1M | SMD SOD-123FL | 1 | ||
| 10 | D3 | 二極管 | 10A/45V | SMD TO277 | 1 | ||
| 11 | L1 | 電感 | 1.0mH | 色環電感 0510 | 1 | ||
| 12 | L2 | 電感 | 3.3uH | SMD 0805 | 1 | ||
| 13 | F1 | 保險絲 | T2.0A/250V | DIP 腳距15.0mm | 1 | ||
| 14 | R1 | 電阻 | 5.1KΩ | SMD 0805 | 1 | ||
| 15 | R2 | 電阻 | 51Ω | SMD 0805 | 1 | ||
| 16 | R3 | 電阻 | 220KΩ | SMD 1206 | 1 | ||
| 17 | R4 | 電阻 | 10Ω | SMD 0805 | 1 | ||
| 18 | R5 | 電阻 | 33KΩ | SMD 0805 | 1 | ||
| 19 | R6 | 電阻 | 6.2KΩ | SMD 0805 | 1 | ||
| 20 | R7 | 電阻 | 68KΩ | SMD 0805 | 1 | ||
| 21 | R8 | 電阻 | 2.7Ω | SMD 1206 | 1 | ||
| 22 | R9 | 電阻 | 3.0Ω | SMD 1206 | 1 | ||
| 23 | R10 | 電阻 | 39Ω | SMD 0805 | 1 | ||
| 24 | R11 | 電阻 | 10KΩ | SMD 0805 | 1 | ||
| 25 | T1 | 變壓器 | EE13 加厚 | 立式 5+5 | 1 | ||
| 26 | U1 | IC | PN8368 | SMD SOP-7 | 1 |
成本核算:
清單成本統計
| 元件成本 | 件 | 元 | ||
| 貼片加工成本 | 件 | 元 | ||
| 插件加工成本 | 件 | 元 | ||
| 總成本 | 元 |
1、成本核算可以幫您更便捷的計算出Demo成本。
2、您只需選折加工類型,并填寫器件的單價,點擊確認提交,系統將自動為您核算成本。
3、您也可以根據自己的實際需要修改單價價格來進行計算。
2、您只需選折加工類型,并填寫器件的單價,點擊確認提交,系統將自動為您核算成本。
3、您也可以根據自己的實際需要修改單價價格來進行計算。
