5V/2A充電器應用方案
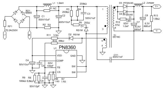
電源原理圖
PCB及Demo實物圖

調整率

效率曲線

待機功耗
| 概述
電(dian)路具有過(guo)載保(bao)護(hu)(hu),過(guo)流保(bao)護(hu)(hu),開(kai)環保(bao)護(hu)(hu),以及VDD過壓保護等功能,以提高整個系統的可靠性.待機小于50mW,動態(tai)性(xing)能(neng)好,可滿足六級能(neng)效。
PN8360產品手冊>> |
特征
輸入電壓:90~265V全電(dian)壓
輸(shu)出(chu)功率:10W
輸出電壓(ya):5V
輸出電流:2A±3%效 率:79.7% |
電源原理圖
PCB及Demo實物圖

測試數據

調整率

效率曲線

待機功耗
| 序號 | 元件標號 | 元件名稱 | 元件規格 | 封裝尺寸 | 數量 | 加工類型 | 元/件 |
|---|---|---|---|---|---|---|---|
| 1 | DB1 | 整流橋 | MB6S | SMD SOIC-4 | 1 | ||
| 2 | C1、C2 | 電解電容 | 400V/10.0uF | Φ10*16 | 2 | ||
| 3 | C4 | 電解電容 | 50V/10uF | Φ5*11 | 1 | ||
| 4 | C7 | 電解電容 | 6.3V/820uF | Φ8*11.5 | 1 | ||
| 5 | C8 | 電解電容 | 6.3V/680uF | Φ6.3*9 | 1 | ||
| 6 | C3 | 陶瓷電容 | 500V/2.2nF | SMD 1206 | 1 | ||
| 7 | C5 | 陶瓷電容 | 50V/100.0nF | SMD 0805 | 1 | ||
| 8 | C6 | 陶瓷電容 | 100V/1.0nF | SMD 0805 | 1 | ||
| 9 | C9 | 陶瓷電容 | 50V/10.0pF | SMD 0805 | 1 | ||
| 10 | CY1 | Y安規電容 | 1kV/2.2nF | 腳距10.0mm | 1 | ||
| 11 | D1、D2 | 二極管 | RS1M | SMD DO-214AC | 2 | ||
| 12 | D3A、D4A | 二極管 | PFS5V45 | DO-201AD | 2 | ||
| 13 | L1 | 色環電感 | 1.0mH | 0510 | 1 | ||
| 14 | L2 | Jumper | 跳線 | 1 | |||
| 15 | RF1 | 保險絲 | T2.0A/250V | 腳距5.0mm | 1 | ||
| 16 | R2 | 貼片電阻 | 0Ω | SMD 1206 | 1 | ||
| 17 | R3、R4 | 貼片電阻 | 200kΩ | SMD 1206 | 2 | ||
| 18 | R5 | 貼片電阻 | 100Ω | SMD 1206 | 1 | ||
| 19 | R6 | 貼片電阻 | 1.6Ω | SMD 1206 | 1 | ||
| 20 | R7 | 貼片電阻 | 1.8Ω | SMD 1206 | 1 | ||
| 21 | R8 | 貼片電阻 | 6.8kΩ | SMD 0805 | 1 | ||
| 22 | R9 | 貼片電阻 | 100kΩ | SMD 0805 | 1 | ||
| 23 | R10 | 貼片電阻 | 36kΩ | SMD 0805 | 1 | ||
| 24 | R11 | 貼片電阻 | 3.0Ω | SMD 0805 | 1 | ||
| 25 | R12 | 貼片電阻 | 27Ω | SMD 0805 | 1 | ||
| 26 | T1 | 變壓器 | EE16C | 臥式 5+2 | 1 | ||
| 27 | R13 | 貼片電阻 | 1kΩ | SMD 1206 | 1 | ||
| 28 | U1 | IC | PN8360 | SOP-7 | 1 |
成本核算:
清單成本統計
| 元件成本 | 件 | 元 | ||
| 貼片加工成本 | 件 | 元 | ||
| 插件加工成本 | 件 | 元 | ||
| 總成本 | 元 |
1、成本核算可以幫您更便捷的計算出Demo成本。
2、您只需選折加工類型,并填寫器件的單價,點擊確認提交,系統將自動為您核算成本。
3、您也可以根據自己的實際需要修改單價價格來進行計算。
2、您只需選折加工類型,并填寫器件的單價,點擊確認提交,系統將自動為您核算成本。
3、您也可以根據自己的實際需要修改單價價格來進行計算。
