5V/1.5A充電器應用方案
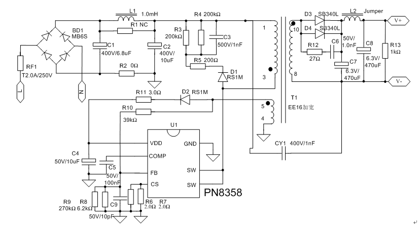
電源原理圖(tu)
PCB及Demo實物圖

調整率

效率曲線

待機功耗
| 概述
電路(lu)具(ju)有過載保護(hu)(hu),過流保護(hu)(hu),開環保護(hu)(hu),以及VDD過壓保護等功能,以提高整個系統的可靠性.待機小于(yu)50mW,動態性(xing)能好(hao),可滿足六級能效。
PN8358產品手冊>> |
特征
輸(shu)入電壓:90~265V全電(dian)壓
輸出功率:7.5W
輸出電壓:5V
輸出電流:1.5A±3%效 率(lv):76.65% |
電源原理圖(tu)
PCB及Demo實物圖

測試數據

調整率

效率曲線

待機功耗
| 序號 | 元件標號 | 元件名稱 | 元件規格 | 封裝尺寸 | 數量 | 加工類型 | 元/件 |
|---|---|---|---|---|---|---|---|
| 1 | DB1 | 整流橋 | MB6S | SMD SOIC-4 | 1 | ||
| 2 | C1 | 電解電容 | 400V/6.8uF | Φ 8*12 | 1 | ||
| 3 | C2 | 電解電容 | 400V/10.0uF | Φ 10*16 | 1 | ||
| 4 | C3 | 陶瓷電容 | 500V/1.0nF | SMD 1206 | 1 | ||
| 5 | C4 | 電解電容 | 50V/10uF | Φ 5*11 | 1 | ||
| 6 | C5 | 陶瓷電容 | 50V/100.0nF | SMD 0805 | 1 | ||
| 7 | C6 | 陶瓷電容 | ∮1 | SMD 0805 | 1 | ||
| 8 | C7、C8 | 電解電容 | 6.3V/470uF | Φ 8*14 | 2 | ||
| 9 | C9 | 陶瓷電容 | 50V/10.0pF | SMD 0805 | 1 | ||
| 10 | CY1 | Y1安規電容 | 400V/1nF | 腳距10.0mm | 1 | ||
| 11 | D1、D2 | 二極管 | RS1M | DO-214AC | 2 | ||
| 12 | D3、D4 | 二極管 | SB340L | DO-201AD | 2 | ||
| 13 | L1 | 電感 | 1.0mH | 0510 | 1 | ||
| 14 | L2 | Jumper | 跳線 | 1 | |||
| 15 | RF1 | 保險絲 | T2.0A/250V | 腳距5.0mm | 1 | ||
| 16 | R2 | 貼片電阻 | 0Ω | SMD 1206 | 1 | ||
| 17 | R3、R4 | 貼片電阻 | 200kΩ | SMD 1206 | 2 | ||
| 18 | R5 | 貼片電阻 | 200Ω | SMD 1206 | 1 | ||
| 19 | R6、R7 | 貼片電阻 | 2.0Ω | SMD 1206 | 2 | ||
| 20 | R8 | 貼片電阻 | 6.2kΩ | SMD 0805 | 1 | ||
| 21 | R9 | 貼片電阻 | 270kΩ | SMD 0805 | 1 | ||
| 22 | R10 | 貼片電阻 | 39kΩ | SMD 0805 | 1 | ||
| 23 | R11 | 貼片電阻 | 3.0Ω | SMD 0805 | 1 | ||
| 24 | R12 | 貼片電阻 | 27Ω | SMD 0805 | 1 | ||
| 25 | R13 | 貼片電阻 | 1kΩ | SMD 1206 | 1 | ||
| 26 | T1 | 變壓器 | EE16加寬 | 臥式 5+5 | 1 | ||
| 27 | U1 | IC | PN8358 | SOP-7 | 1 |
成本核算:
清單成本統計
| 元件成本 | 件 | 元 | ||
| 貼片加工成本 | 件 | 元 | ||
| 插件加工成本 | 件 | 元 | ||
| 總成本 | 元 |
1、成本核算可以幫您更便捷的計算出Demo成本。
2、您只需選折加工類型,并填寫器件的單價,點擊確認提交,系統將自動為您核算成本。
3、您也可以根據自己的實際需要修改單價價格來進行計算。
2、您只需選折加工類型,并填寫器件的單價,點擊確認提交,系統將自動為您核算成本。
3、您也可以根據自己的實際需要修改單價價格來進行計算。
