12V/3A適配器應用方案
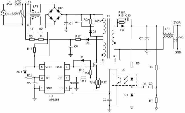
電(dian)源原理圖
PCB及Demo實物圖
測試數據
.jpg)
效率曲線圖

| 概述
電(dian)路具(ju)有過載保(bao)(bao)護(hu)(hu),過流保(bao)(bao)護(hu)(hu),開(kai)環保(bao)(bao)護(hu)(hu),以(yi)及VDD過壓保護等功能,以提高整個系統的可靠性。
AP8266產品手冊>> |
特征
輸入電壓(ya):85~265V全電壓
輸(shu)出(chu)功率:36W
輸(shu)出(chu)電壓:12V
輸出電流:3A±3%效 率:86% |
電(dian)源原理圖
PCB及Demo實物圖
.jpg)
測試數據
.jpg)
效率曲線圖

| 序號 | 元件標號 | 元件名稱 | 元件規格 | 封裝尺寸 | 數量 | 加工類型 | 元/件 |
|---|---|---|---|---|---|---|---|
| 1 | NTC | 跳線 | ∮1 | 1 | |||
| 2 | CX1 | X電容 | 0.33uF/250V | P=10mm | 1 | ||
| 3 | MOV1 | 壓敏電阻 | 7D471K | P=8mm | 1 | ||
| 4 | CY1 | Y電容 | Y1 222/250V(102) | P=10mm | 1 | ||
| 5 | R19 | 插件電阻 | 1R | 2W | 1 | ||
| 6 | R18 | 貼片電阻 | 470KΩ, ±5% | SMD/0805 | 1 | ||
| 7 | R1,R2,R3,R4 | 貼片電阻 | 750KΩ, ±5% | SMD/0805 | 4 | ||
| 8 | R16 | 貼片電阻 | 20Ω, ±5% | SMD/0805 | 1 | ||
| 9 | R17 | 貼片電阻 | 10Ω,±5% | SMD/0805 | 1 | ||
| 10 | R13,R5 | 貼片電阻 | 1KΩ,±5% | SMD/0805 | 1 | ||
| 11 | R7 | 貼片電阻 | 10KΩ, ±1% | SMD0805 | 1 | ||
| 12 | R8 | 貼片電阻 | 39KΩ, ±1% | SMD/0805 | 1 | ||
| 13 | R15,R15A | 貼片電阻 | 47Ω,±5% | SMD/1206 | 2 | ||
| 14 | R11 | 貼片電阻 | 680Ω,±5% | SMD/0805 | 1 | ||
| 15 | R12 | 貼片電阻 | 1.8Ω, ±5% | SMD/1206 | 1 | ||
| 16 | R6 | 貼片電阻 | 27KΩ, ±1% | SMD/0805 | 1 | ||
| 17 | C9 | 貼片電容 | 472/50V ±10% | SMD/0805 | 1 | ||
| 18 | C5,C2 | 貼片電容 | 103/50V ±10% | SMD/0805 | 1 | ||
| 19 | C10 | 貼片電容 | 102/500V ±10% | SMD/1206 | 1 | ||
| 20 | C8 | 貼片電容 | 104/50V ±10% | SMD/0805 | 1 | ||
| 21 | C1 | 電解電容 | 68uF/400V | 18*25mm | 1 | ||
| 22 | C6 | 電解電容 | 22uF/50V | 5*11mm | 1 | ||
| 23 | C7 | 電解電容 | 2200uF/16V | 10*16mm | 1 | ||
| 24 | C3 | 貼片電容 | 472/500V ±10% | SMD/1206, | 1 | ||
| 25 | Q1 | MOSFET | HFS6N60S | TO-220F | 1 | ||
| 26 | D8 | 肖特基 | STPS20100CT | TO-220AB | 1 | ||
| 27 | T1 | 變壓器 | 850uH | RM-8 6+6 | 1 | ||
| 28 | F1 | 保險絲 | T2A/250V | 1 | |||
| 29 | U1 | IC | TL431 | SOT-23 | 1 | ||
| 30 | PC1 | 光耦 | PC817 | DIP-4 | 1 | ||
| 31 | ZD1 | 穩壓二極管 | 18V 1/2W | LL34 | 1 | ||
| 32 | BD1 | 整流橋 | KBP307 | 1 | |||
| 33 | D2 | 二極管 | FR107 | DO-41 | 1 | ||
| 34 | D1,D3 | 二極管 | LL4148 | SMD | 1 | ||
| 35 | D2 陰極 | 磁珠 | FAIR-RITE | 3.5X1.3X3.25 | 1 | ||
| 36 | LF1 | 輸入共模電感 | 20mH | UU9.8 | 1 | ||
| 37 | LF2 | 輸出共模電感 | 200uH | T9*5*3 | 1 | ||
| 38 | U1 | IC | AP8266 | SOT23-6 | 1 | ||
| 39 | HS1 | 散熱片 | for mos T=2.0mm | 1 | |||
| 40 | HS2 | 散熱片 | for schottky T=2.0mm | 1 | |||
| 41 | J1,J2 | 跳線 | ?0.6*(5+10+5)mm | 2 | |||
| 42 | PCB | 單面板 | 84*32mm | 1 |
成本核算:
清單成本統計
| 元件成本 | 件 | 元 | ||
| 貼片加工成本 | 件 | 元 | ||
| 插件加工成本 | 件 | 元 | ||
| 總成本 | 元 |
1、成本核算可以幫您更便捷的計算出Demo成本。
2、您只需選折加工類型,并填寫器件的單價,點擊確認提交,系統將自動為您核算成本。
3、您也可以根據自己的實際需要修改單價價格來進行計算。
2、您只需選折加工類型,并填寫器件的單價,點擊確認提交,系統將自動為您核算成本。
3、您也可以根據自己的實際需要修改單價價格來進行計算。
