5V2A適配器應用方案
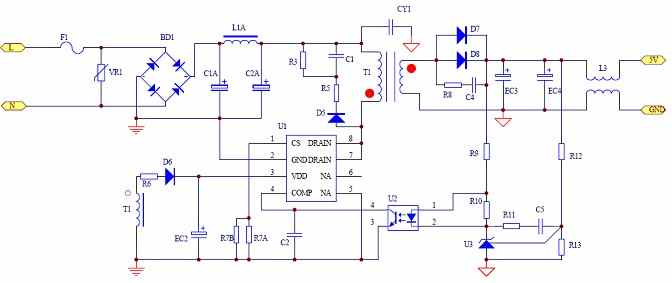
電源(yuan)原理(li)圖(tu)
.jpg)
PCB及Demo實物圖
測試數據

效率曲線圖

待機功耗
| 概述 | 特征
輸(shu)入電壓:85~265V全電壓
輸出(chu)功率:10W
輸出電壓:5V
輸出電流:2A±3%效 率:80% |
電源(yuan)原理(li)圖(tu)
.jpg)
PCB及Demo實物圖
測試數據

效率曲線圖

待機功耗
| 序號 | 元件標號 | 元件名稱 | 元件規格 | 封裝尺寸 | 數量 | 加工類型 | 元/件 |
|---|---|---|---|---|---|---|---|
| 1 | C1 | 陶瓷電容 | 1KV/470PF | DIP 腳距5.0mm | 1 | ||
| 2 | C2 | 貼片電容 | 50V/4.7nF | SMD 0805 | 1 | ||
| 3 | C4 | 貼片電容 | 200V/1000PF | SMD 0805 | 1 | ||
| 4 | C5 | 貼片電容 | 50V/47.0nF | SMD 0805 | 1 | ||
| 5 | CY1 | Y1安規電容 | 400V/2.2nF | DIP 腳距10.0mm | 1 | ||
| 6 | C1A | 電解電容 | 400V/6.8uF | Φ 10*12 | 1 | ||
| 7 | C2A | 電解電容 | 400V/10uF | Φ 10*16 | 1 | ||
| 8 | EC2 | 電解電容 | 50V/10uF | Φ 5*11 | 1 | ||
| 9 | EC3 | 電解電容 | 10V/1000uF | Φ 10*12 | 1 | ||
| 10 | EC4 | 電解電容 | 10V/680uF | Φ 8*12 | 1 | ||
| 11 | BD1 | 橋堆 | MB6S | SMD SOIC | 1 | ||
| 12 | D5 | 二極管 | FR107 | SMD DO-214AC | 1 | ||
| 13 | D6 | 二極管 | IN4007 | DIP DO-41 | 1 | ||
| 14 | D7、D8 | 肖特基 | PFS5V45 | DIP DO-201 | 2 | ||
| 15 | F1 | 保險絲 | T2A/250V | DIP 腳距5.0mm | 1 | ||
| 16 | L1A | 工字電感 | 1mH | 8*10 0.21線徑 | 1 | ||
| 17 | L1、L2 | 跳線 | 0.5*5*5mm | 2 | |||
| 18 | L3 | 電感 | 100uH | T 9*5*3 0.65線徑 | 1 | ||
| 19 | VR1 | 壓敏電阻 | 10D 471K | DIP 腳距7.5mm | 1 | ||
| 20 | R3 | 電阻 | 200KΩ | SMD 1206 | 1 | ||
| 21 | R5 | 電阻 | 150Ω | SMD 0805 | 1 | ||
| 22 | R6 | 電阻 | 5.1Ω | SMD 0805 | 1 | ||
| 23 | R7A | 電阻 | 2Ω | SMD 1206 | 1 | ||
| 24 | R7B | 電阻 | 2.2Ω | SMD 1206 | 1 | ||
| 25 | R8 | 電阻 | 20Ω | SMD 1206 | 1 | ||
| 26 | R9 | 電阻 | 300Ω | SMD 0805 | 1 | ||
| 27 | R12 | 電阻 | 10.5KΩ | SMD 0805 | 1 | ||
| 28 | R10、R11、R13 | 電阻 | 10KΩ | SMD 0805 | 3 | ||
| 29 | T1 | 變壓器 | EE19 | 臥式 5+5 | 1 | ||
| 30 | U1 | IC | PN8147 | DIP-7 | 1 | ||
| 31 | U2 | 光耦 | PC817 | DIP-4 | 1 | ||
| 32 | U3 | 基準 | TL431 | SOT-23 | 1 | ||
| 33 | PCB | 雙面板 | 60*34mm | 1 |
成本核算:
清單成本統計
| 元件成本 | 件 | 元 | ||
| 貼片加工成本 | 件 | 元 | ||
| 插件加工成本 | 件 | 元 | ||
| 總成本 | 元 |
1、成本核算可以幫您更便捷的計算出Demo成本。
2、您只需選折加工類型,并填寫器件的單價,點擊確認提交,系統將自動為您核算成本。
3、您也可以根據自己的實際需要修改單價價格來進行計算。
2、您只需選折加工類型,并填寫器件的單價,點擊確認提交,系統將自動為您核算成本。
3、您也可以根據自己的實際需要修改單價價格來進行計算。
