非隔離7~9W球泡燈單電感驅動過認證方案
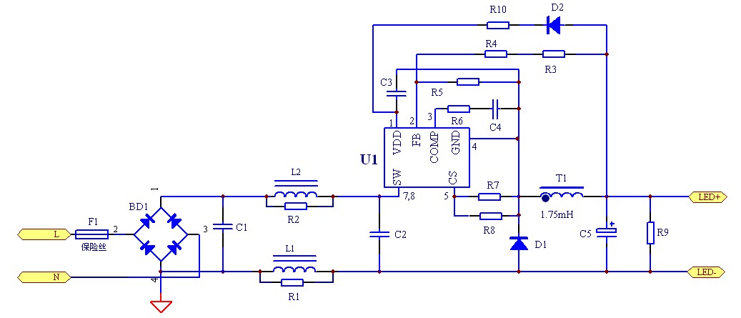
電源(yuan)原理圖(tu)
.jpg)
PCB及Demo實物圖
測試數據
.jpg)
輸出電流
.jpg)
PF值

效率
| 概述(shu)
此系統工(gong)作在準(zhun)諧振模式(shi)來實現高效率和低EMI的應用。芯片集成度高(gao),BOM器件個數少(shao),具有(you)LED燈開路、短路、過溫保護等功能。
PN8339B產品手冊>> |
特征
輸入(ru)電(dian)壓:176~264V全電(dian)壓
輸(shu)出功(gong)率:9W
輸出電壓:75V
輸出電流:120mA±3%效 率(lv):92% |
電源(yuan)原理圖(tu)
.jpg)
PCB及Demo實物圖

測試數據
.jpg)
輸出電流
.jpg)
PF值

效率
| 序號 | 元件標號 | 元件名稱 | 元件規格 | 封裝尺寸 | 數量 | 加工類型 | 元/件 |
|---|---|---|---|---|---|---|---|
| 1 | BD1 | 整流橋 | MB6S | SMD | 1 | ||
| 2 | C1、C2 | CBB電容 | 68nF/400V | P=7.5mm | 2 | ||
| 3 | C3 | 貼片電容 | 6.8uF/25V | SMD0805 | 1 | ||
| 4 | C4 | 貼片電容 | 1uF/25V | SMD0805 | 1 | ||
| 5 | C5 | 電解電容 | 68uF/100V,Low ESR | E/C10*16 | 1 | ||
| 6 | D1、D2 | 二極管 | ER1J | SMD | 2 | ||
| 7 | F1 | 保險電阻 | 線繞,10R,1W | 1W | 1 | ||
| 8 | L1 | 工字電感 | 線徑0.1mm,3.3mH | 6*8mm | 2 | ||
| 9 | R1、R2 | 貼片電阻 | 4.7K,5% | SMD0805 | 2 | ||
| 10 | R3 | 貼片電阻 | 270K,1% | SMD0805 | 1 | ||
| 11 | R4 | 貼片電阻 | 180K,1% | SMD0805 | 1 | ||
| 12 | R5 | 貼片電阻 | 7.5K,1% | SMD0805 | 1 | ||
| 13 | R6 | 貼片電阻 | 470R,5% | SMD0805 | 1 | ||
| 14 | R7 | 貼片電阻 | 2.2R,1% | SMD1206 | 1 | ||
| 15 | R8 | 貼片電阻 | 2.4R,1% | SMD1206 | 1 | ||
| 16 | R9 | 貼片電阻 | 75K,5% | SMD1206 | 1 | ||
| 17 | R10 | 貼片電阻 | 10K,5% | SMD1206 | 1 | ||
| 18 | T1 | 變壓器 | EE-13立式 5+5,1.75mH | EE-13立式 | 1 | ||
| 19 | U1 | IC | PN8339B | DIP-7 | 1 | ||
| 20 | PCB | 單面板 | 46*26mm | 1 |
成本核算:
清單成本統計
| 元件成本 | 件 | 元 | ||
| 貼片加工成本 | 件 | 元 | ||
| 插件加工成本 | 件 | 元 | ||
| 總成本 | 元 |
1、成本核算可以幫您更便捷的計算出Demo成本。
2、您只需選折加工類型,并填寫器件的單價,點擊確認提交,系統將自動為您核算成本。
3、您也可以根據自己的實際需要修改單價價格來進行計算。
2、您只需選折加工類型,并填寫器件的單價,點擊確認提交,系統將自動為您核算成本。
3、您也可以根據自己的實際需要修改單價價格來進行計算。
