隔離15~40W日光燈單級PFC驅動方案
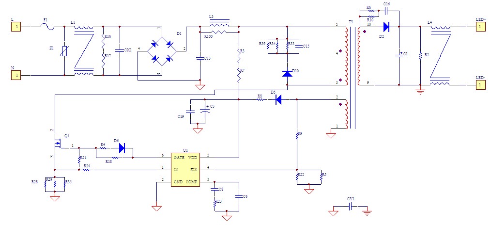
電源原(yuan)理圖
.jpg)
PCB及Demo實物圖
測試數據
.jpg)
線性調整率與負載調整率

效率
| 概(gai)述
該驅動(dong)電源能夠為LED提(ti)供280mA的電(dian)流。主(zhu)要特性為高(gao)PF,低成本,可靠性強,是小(xiao)功率(lv)LED驅動(dong)電源(yuan)方案的首(shou)選。
PN8240產品手冊>> |
特征
輸入電壓:85~265V全電壓
輸出功率:1W LED*14
輸出電壓:32V-48V
輸出電流:28mA±3%
效 率:87% |
電源原(yuan)理圖
.jpg)
PCB及Demo實物圖
.jpg)
測試數據
.jpg)
線性調整率與負載調整率

效率
| 序號 | 元件標號 | 元件名稱 | 元件規格 | 封裝尺寸 | 數量 | 加工類型 | 元/件 |
|---|---|---|---|---|---|---|---|
| 1 | CX1 | X2電容 | 0.15UF/275V | P=10mm | 1 | ||
| 2 | CY1 | Y1電容 | 222/400V | P=10mm | 1 | ||
| 3 | C13 | 高壓薄膜電容 | 473/400V | P=10mm | 1 | ||
| 4 | C1 | 電解電容 | 680uF/63V LOW ESR | 10*40mm | 1 | ||
| 5 | C3 | 電解電容 | 22uF/50V | 5*11mm | 1 | ||
| 6 | C15 | 高壓貼片電容 | 472/1KV | 1206 | 1 | ||
| 7 | C19 | 貼片電容 | 104/50V | 0603 | 1 | ||
| 8 | C6 | 貼片電容 | 104/50V | 0805 | 1 | ||
| 9 | C8 | C8 | 2.2uF/25V | 0805 | 1 | ||
| 10 | C16 | 貼片電容 | 102/200V | 1206 | 1 | ||
| 11 | R16、R17 | 貼片電阻 | 1M/400V/5% | 1206 | 2 | ||
| 12 | R33、R34、R39 | 貼片電阻 | 240K/5% | 1206 | 3 | ||
| 13 | R28、R29、R35 | 貼片電阻 | 1Ω/1% | 1206 | 3 | ||
| 14 | R8 | 貼片電阻 | 51Ω/5% | 1206 | 1 | ||
| 15 | R6、R10 | 貼片電阻 | 100R | 1206 | 2 | ||
| 16 | R2 | 貼片電阻 | 20K/5% | 1206 | 1 | ||
| 17 | R24 | 貼片電阻 | 0Ω/5% | 0805 | 1 | ||
| 18 | R4 | 貼片電阻 | 10Ω/5% | 0805 | 1 | ||
| 19 | R18 | 貼片電阻 | 75Ω/5% | 0805 | 1 | ||
| 20 | R3、R7 | 貼片電阻 | 270K/400V/5% | 1206 | 2 | ||
| 21 | R23 | 貼片電阻 | 1K/1% | 0805 | 1 | ||
| 22 | R5 | 貼片電阻 | 9.1K/1% | 0805 | 1 | ||
| 23 | R9 | 貼片電阻 | 100K/1% | 0805 | 1 | ||
| 24 | R22 | 貼片電阻 | 51K/1% | 0805 | 1 | ||
| 25 | R21 | 貼片電阻 | 10K/5% | 0603 | 1 | ||
| 26 | R100 | 貼片電阻 | 1.8K/5% | 0805 | 1 | ||
| 27 | Z1 | 壓敏電阻 | 10D511 | P=7.5mm | 1 | ||
| 28 | F1 | 保險管 | T2A/250V | 4*11 | 1 | ||
| 29 | D2 | 二極管 | SF26 | DO-15 | 1 | ||
| 30 | D5 | 貼片二極管 | US1G | SMA | 1 | ||
| 31 | D10 | 貼片二極管 | RS1M | SMA | 1 | ||
| 32 | D6 | 貼片二極管 | 1N4148 | SOD-323 | 1 | ||
| 33 | D1 | 貼片整流橋 | DB107S | DB-1S | 1 | ||
| 34 | Q1 | MOSFET管 | K6A65D | TO-220F | 1 | ||
| 35 | U1 | IC | PN8240 | SOT23-6 | 1 | ||
| 36 | T3 | 變壓器 | 920uH/±5% | ED2609 | 1 | ||
| 37 | L1 | 輸入共模電感 | 60mH | EE10 | 1 | ||
| 38 | L4 | 輸出共模電感 | 400uH | 6*3*3 | 1 | ||
| 39 | L3 | 工字電感 | 2.2mH | 8*10 | 1 | ||
| 40 | PCB | 雙面板 | 214*17mm | 1 |
成本核算:
清單成本統計
| 元件成本 | 件 | 元 | ||
| 貼片加工成本 | 件 | 元 | ||
| 插件加工成本 | 件 | 元 | ||
| 總成本 | 元 |
1、成本核算可以幫您更便捷的計算出Demo成本。
2、您只需選折加工類型,并填寫器件的單價,點擊確認提交,系統將自動為您核算成本。
3、您也可以根據自己的實際需要修改單價價格來進行計算。
2、您只需選折加工類型,并填寫器件的單價,點擊確認提交,系統將自動為您核算成本。
3、您也可以根據自己的實際需要修改單價價格來進行計算。
