非隔離10~16W日光燈單級PFC驅動方案
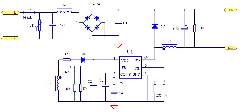
電(dian)源原(yuan)理圖
.jpg)
PCB及Demo實物圖
測試數據
.jpg)
輸出電流
.jpg)
PF值

效率
| 概述
此系統工作在準諧(xie)振模式來實(shi)現(xian)高效率和低EMI的應用。芯(xin)片集成度高(gao),BOM器(qi)件個數少,具有LED燈開路、短路、過溫保護等功能。
PN8336產品手冊>> |
特征
輸入電壓(ya):176~264V全電(dian)壓
輸出(chu)功率:16W
輸出電壓(ya):80V
輸出電流:200mA±3%效(xiao) 率:92% |
電(dian)源原(yuan)理圖
.jpg)
PCB及Demo實物圖

測試數據
.jpg)
輸出電流
.jpg)
PF值

效率
| 序號 | 元件標號 | 元件名稱 | 元件規格 | 封裝尺寸 | 數量 | 加工類型 | 元/件 |
|---|---|---|---|---|---|---|---|
| 1 | C1 | 貼片電容 | 473J400V | P=10 | 1 | ||
| 2 | C2 | 貼片電容 | 50V/10uF | 0805 | 1 | ||
| 3 | C3 | 貼片電容 | 25V/100pF | 0805 | 1 | ||
| 4 | C4 | 貼片電容 | 25V/2.2uF | 0805 | 1 | ||
| 5 | CX1 | X電容 | 0.1uF/250V | P=10mm | 1 | ||
| 6 | CE1 | 電解電容 | 100V/150UF | 10*20mm | 1 | ||
| 7 | D1~D4 | 二極管 | M7 | SMD | 4 | ||
| 8 | D5 | 肖特基二極管 | ES1J | SMD | 1 | ||
| 9 | D6 | 二極管 | RS1M | SMD | 1 | ||
| 10 | F1 | 保險絲 | T2A/250V | P=15mm | 1 | ||
| 11 | MOV1 | 壓敏電阻 | 10D511 | P=10mm | 1 | ||
| 12 | L1 | 電感 | 2.2mH | 0510 | 1 | ||
| 13 | Rs1 | 貼片電阻 | 1.3R 1% | 1206 | 1 | ||
| 14 | Rs2 | 貼片電阻 | 1.5R 1% | 1206 | 1 | ||
| 15 | R3、R10 | 貼片電阻 | 10R 5% | 1206 | 2 | ||
| 16 | R5 | 貼片電阻 | 470R 5% | 0805 | 1 | ||
| 17 | R6 | 貼片電阻 | 39K 5% | 0805 | 1 | ||
| 18 | R7 | 貼片電阻 | 12K 1% | 0805 | 1 | ||
| 19 | R8 | 貼片電阻 | 110K 1% | 0805 | 1 | ||
| 20 | T1 | 變壓器 | EP13式5+5 貼片, 780uH | EPC-13 | 1 | ||
| 21 | U1 | IC | PN8336 | DIP-7 | 1 | ||
| 22 | PCB | 雙面板 | 105*16mm | 1 |
成本核算:
清單成本統計
| 元件成本 | 件 | 元 | ||
| 貼片加工成本 | 件 | 元 | ||
| 插件加工成本 | 件 | 元 | ||
| 總成本 | 元 |
1、成本核算可以幫您更便捷的計算出Demo成本。
2、您只需選折加工類型,并填寫器件的單價,點擊確認提交,系統將自動為您核算成本。
3、您也可以根據自己的實際需要修改單價價格來進行計算。
2、您只需選折加工類型,并填寫器件的單價,點擊確認提交,系統將自動為您核算成本。
3、您也可以根據自己的實際需要修改單價價格來進行計算。
